Le versioning#

Le logiciel (et le code source dont il est constitué) a une particularité fondamentale : il change tout le temps. Même un programme simple est rapidement modifié - pour corriger un bug, ajouter une fonctionnalité, améliorer la performance ou simplement rendre le code plus lisible. Et très vite, une question apparaît : comment savoir ce qui a changé, quand, et pourquoi ?

Sans système de versioning, le développement logiciel devient fragile. On copie des fichiers, on renomme des dossiers (« version2 », « version_finale », « version_finale_bis »), on échange du code par courriel ou sur un disque partagé. Ces solutions fonctionnent… jusqu’au moment où elles ne fonctionnent plus : on perd une modification importante, on ne sait plus quelle version est la bonne, ou deux personnes écrasent mutuellement leur travail.

Le versioning n’est pas une simple sauvegarde. Sauvegarder, c’est garder une photo du code à un instant donné. Versionner, c’est garder la mémoire de son évolution. Un bon système de versioning permet de revenir en arrière, de comprendre l’historique d’un projet, de travailler à plusieurs sans se gêner, et d’expérimenter sans casser ce qui fonctionne.

À mesure que les projets grossissent et que le travail devient collectif, le versioning devient indispensable. Il structure la façon dont on travaille, dont on collabore, et même dont on réfléchit au code. C’est ce problème, celui de gérer le changement, qui a conduit à la création des systèmes de contrôle de versions, et en particulier de Git, que nous allons étudier dans ce chapitre.

Bref historique des systèmes de gestion de versions#

Première génération : local et fichier unique#

L’histoire des systèmes de gestion de versions commence en 1972 aux Bell Labs, où Marc Rochkind crée SCCS (Source Code Control System). Le problème qu’il cherche à résoudre est simple : comment garder une trace des modifications apportées à un fichier de code source sans stocker une copie complète à chaque changement ? Sa solution repose sur les deltas, c’est-à-dire le stockage des différences entre versions successives, ce qui économise considérablement l’espace disque. Mais SCCS a des limites importantes : il ne gère qu’un seul fichier à la fois, et impose un verrouillage exclusif, ce qui signifie qu’un seul programmeur peut modifier un fichier donné à un moment donné.

Dix ans plus tard, en 1982, Walter Tichy à l’Université Purdue propose RCS (Revision Control System), une amélioration de SCCS. L’idée clé de RCS est d’inverser la logique des deltas : plutôt que de stocker la première version en entier et de reconstruire les suivantes par accumulation de différences, RCS stocke la version courante en entier et utilise les deltas pour reconstruire les versions plus anciennes. Le résultat est un accès beaucoup plus rapide à la version la plus récente, celle dont on a le plus souvent besoin. Malgré cette amélioration, RCS reste limité aux fichiers individuels et au travail local sur une seule machine.

Deuxième génération : centralisé et projets entiers#

Le vrai changement arrive avec CVS (Concurrent Versions System), dont le développement commence en 1986 par Dick Grune, avant d’être repris et étendu par Brian Berliner. CVS est construit par-dessus RCS, mais il apporte deux innovations majeures : il gère des arborescences complètes de fichiers plutôt que des fichiers individuels, et surtout il permet à plusieurs développeurs de travailler simultanément sur le même code. C’est le premier système véritablement concurrent. CVS introduit aussi le modèle client-serveur, avec un dépôt central auquel les développeurs se connectent pour récupérer le code et soumettre leurs modifications. Pour la première fois, une équipe dispersée peut collaborer sur un même projet de manière structurée. Cependant, CVS souffre de faiblesses qui deviennent de plus en plus pénibles à mesure que les projets grossissent : les commits ne sont pas atomiques (une opération qui modifie plusieurs fichiers peut échouer à mi-chemin, laissant le dépôt dans un état incohérent), les renommages de fichiers sont mal gérés, et les branches sont lourdes et difficiles à manipuler.

En parallèle, le monde commercial propose ses propres solutions. Perforce, lancé en 1995, se distingue par ses performances exceptionnelles sur de très gros dépôts, y compris ceux contenant des fichiers binaires volumineux. C’est ce qui explique qu’il reste encore aujourd’hui un outil de choix dans l’industrie du jeu vidéo et dans certaines grandes entreprises, où les projets contiennent souvent des gigaoctets d’assets graphiques et sonores.

En 2000, CollabNet lance Subversion (SVN), un projet explicitement conçu pour corriger les défauts de CVS tout en conservant son modèle centralisé. SVN apporte les commits atomiques, le versioning des répertoires (et non plus seulement des fichiers), et un suivi correct des renommages. Le serveur reste la source de vérité unique, et les révisions sont numérotées de manière linéaire (r1, r2, r3…), ce qui donne une vision claire et ordonnée de l’historique. SVN deviendra rapidement le standard dans de nombreuses organisations, remplaçant CVS comme choix par défaut pour le versioning centralisé.

Troisième génération : distribué#

La troisième génération naît d’un constat : le modèle centralisé, malgré ses améliorations successives, impose une dépendance fondamentale envers un serveur unique. Si le serveur tombe, personne ne peut travailler. Si la connexion réseau est lente ou absente, les opérations deviennent pénibles ou impossibles. Et surtout, le serveur central crée un goulot d’étranglement pour les très grands projets avec des centaines de contributeurs.

Le premier système distribué à être utilisé à grande échelle est BitKeeper, développé par Larry McVoy à partir de 1998. Dans un système distribué, chaque développeur possède une copie complète du dépôt, avec tout son historique. On peut travailler, créer des branches, consulter l’historique et faire des commits sans jamais contacter un serveur. La synchronisation entre les copies se fait ensuite par échange de modifications. BitKeeper est adopté en 2002 pour le développement du noyau Linux, un projet d’une envergure considérable, ce qui démontre la viabilité du modèle distribué. Mais BitKeeper est un logiciel propriétaire, et sa licence gratuite pour les projets open source est assortie de conditions restrictives. Cette tension entre un outil propriétaire et une communauté profondément attachée au logiciel libre finira par provoquer une rupture.

Pendant ce temps, d’autres projets explorent le versioning distribué sous différents angles. GNU Arch, Bazaar et Darcs proposent chacun leur vision. Darcs, en particulier, introduit une approche théorique originale basée sur des patches commutatifs : plutôt que de penser l’historique comme une séquence linéaire de modifications, Darcs modélise les changements comme des opérations qui peuvent être réordonnées, ce qui simplifie certaines opérations de fusion. Ces systèmes resteront relativement marginaux, mais ils contribuent à faire mûrir les idées autour du versioning distribué.

En 2005, la rupture avec BitKeeper se produit : la licence gratuite est révoquée après qu’un développeur associé au noyau Linux tente de faire de l’ingénierie inverse sur le protocole de BitKeeper. Linus Torvalds, créateur de Linux, décide alors de construire son propre système. En quelques semaines seulement, il développe Git, avec des objectifs très clairs : la vitesse, l’intégrité absolue des données, et un support massif des branches. Git adopte des choix techniques distinctifs. Plutôt que de stocker des deltas comme ses prédécesseurs, il prend des snapshots complets de l’état du projet à chaque commit, en s’appuyant sur la déduplication par hachage SHA-1 pour éviter la redondance. Les branches sont réduites à de simples pointeurs vers un commit, ce qui les rend extrêmement légères à créer et à manipuler. Le travail hors ligne est total, et le modèle de staging (l’index) ajoute une étape intermédiaire entre la modification d’un fichier et son enregistrement dans l’historique, offrant un contrôle fin sur ce qu’on inclut dans chaque commit. Git restera relativement confidentiel pendant ses premières années, avant que le lancement de GitHub en 2008 ne le propulse comme standard de facto de l’industrie.

Par une coïncidence remarquable, Mercurial est lancé la même semaine que Git, par Matt Mackall, avec exactement les mêmes motivations : répondre à la perte de BitKeeper pour le développement du noyau Linux. Mercurial propose des concepts similaires à Git mais avec une interface plus simple et plus accessible. Il sera adopté par des organisations majeures comme Facebook et Mozilla. Aujourd’hui, Mercurial reste un projet actif mais nettement moins dominant que Git, qui a capturé l’essentiel de l’écosystème grâce à la puissance de la plateforme GitHub.

Tableau récapitulatif#

SystèmeAnnéeModèleGranularitéParticularité
SCCS1972LocalFichierPremier système, deltas
RCS1982LocalFichierDeltas inversés
CVS1990CentraliséProjetAccès concurrent
SVN2000CentraliséProjetCommits atomiques
Git2005DistribuéProjetSnapshots, branches légères
Mercurial2005DistribuéProjetInterface épurée

L’évolution suit une logique claire : d’abord résoudre le problème du suivi pour un fichier, puis pour un projet, puis permettre la collaboration, et enfin décentraliser pour la résilience et la flexibilité.

Git#

Git domine aujourd’hui de manière écrasante le monde du versioning. Selon les enquêtes annuelles de Stack Overflow, plus de 95% des développeurs l’utilisent comme système de contrôle de versions. GitHub, GitLab et Bitbucket, les trois grandes plateformes d’hébergement de code, reposent toutes sur Git. L’essentiel de l’écosystème open source y vit, et la grande majorité des entreprises l’ont adopté, des startups aux géants comme Google et Microsoft (qui a d’ailleurs racheté GitHub en 2018). Comprendre Git n’est pas seulement utile, c’est devenu un prérequis pour tout développeur professionnel. C’est pourquoi nous allons l’étudier en détail dans la suite de ce chapitre.

Fonction de hachage#

Pour se construire un bon modèle mental du fonctionnement de git, il est essentiel de bien comprendre tout d’abord la notion de fonction de hachage.

Une fonction de hachage est une fonction mathématique qui prend en entrée des données (une séquence d’octets de longueur arbitraire), et qui retourne un nombre de taille fixe. Une fonction de hachage ne peut pas être n’importe quelle fonction par contre, elle doit avoir certaines caractéristiques :

  • Déterminisme : Pour une même donnée en entrée, vous obtiendrez toujours exactement le même hash en sortie.

  • Rapidité : Le calcul du hash doit être presque instantané.

  • Effet d’avalanche : Si vous changez ne serait-ce qu’une virgule ou une majuscule dans le texte d’origine, le hash produit sera totalement différent.

  • Irréversibilité (Hachage cryptographique) : Il est impossible de retrouver la donnée d’origine à partir du hash. C’est un sens unique.

  • Résistance aux collisions : Il est extrêmement improbable que deux entrées différentes produisent le même hash.

Le premier critère implique qu’en dépit des apparences, un hash n’est pas un nombre aléatoire, il est important de le réaliser. Le dernier critère implique que l’image de la fonction (l’ensemble de ses valeurs possibles) doit être extrêmement grand (car s’il ne l’était pas, les collisions seraient fréquentes). La fonction de hachage SHA-1, utilisée couramment par git, produit par exemple des valeurs de 160 bits, ce qui correspond à $2^{160}$ valeurs possibles, ce qui est un nombre vraiment très grand, mais tout de même plus petit que ceux produits par la fonction SHA-256, aussi utilisée par les versions plus modernes de git, et dont la taille de l’image se rapproche du nombre estimé d’atomes dans l’univers (environ $2^{266}$, ou $10^{80}$).

Il est important de comprendre que le but d’une fonction de hachage, dans le contexte de git, est de calculer un nombre unique, à partir d’un “objet”. Cet “objet” (au sens digital) peut être de plusieurs natures :

  1. Une chaîne de caractères
  2. Un fichier (ou document)
  3. Un groupe de plusieurs fichiers
  4. Une arborescence (récursive) de fichiers
  5. Etc.

Chacun de ces objets peut être considéré comme étant un nombre, avec les conversions nécessaires. C’est ici qu’entrent en jeu les qualités particulières que nous avons énumérées ci-haut : pour un objet donné (un fichier par exemple), la valeur de hash doit être unique (résistance aux collisions), et toujours la même, sans exception (déterminisme). Si on ne change ne serait-ce qu’un bit d’un fichier, la valeur doit changer (effet d’avalanche). L’implémentation de cette fonction (dans un langage comme Python, avec la bibliothèque hashlib par exemple) doit être suffisamment rapide, parce que git l’utilisera extrêmement souvent, étant donné qu’il s’agit d’une de ses opérations fondamentales.

Implémentation de SHA-256 en Python pur (sans la bibliothèque hashlib), pour les curieux
# Implémentation pédagogique de SHA-256 en Python pur (sans hashlib)

def rotation_droite(valeur, decalage):
    """
    Rotation circulaire à droite sur 32 bits
    """
    return ((valeur >> decalage) | (valeur << (32 - decalage))) & 0xFFFFFFFF


def sha256(message: bytes) -> str:
    """
    Calcule le hash SHA-256 d'un message (bytes)
    et retourne une chaîne hexadécimale
    """

    # Valeurs initiales du hash
    # (32 premiers bits des parties fractionnaires
    # des racines carrées des 8 premiers nombres premiers)
    H = [
        0x6a09e667,
        0xbb67ae85,
        0x3c6ef372,
        0xa54ff53a,
        0x510e527f,
        0x9b05688c,
        0x1f83d9ab,
        0x5be0cd19,
    ]

    # Constantes de ronde
    # (32 premiers bits des parties fractionnaires
    # des racines cubiques des 64 premiers nombres premiers)
    K = [
        0x428a2f98, 0x71374491, 0xb5c0fbcf, 0xe9b5dba5,
        0x3956c25b, 0x59f111f1, 0x923f82a4, 0xab1c5ed5,
        0xd807aa98, 0x12835b01, 0x243185be, 0x550c7dc3,
        0x72be5d74, 0x80deb1fe, 0x9bdc06a7, 0xc19bf174,
        0xe49b69c1, 0xefbe4786, 0x0fc19dc6, 0x240ca1cc,
        0x2de92c6f, 0x4a7484aa, 0x5cb0a9dc, 0x76f988da,
        0x983e5152, 0xa831c66d, 0xb00327c8, 0xbf597fc7,
        0xc6e00bf3, 0xd5a79147, 0x06ca6351, 0x14292967,
        0x27b70a85, 0x2e1b2138, 0x4d2c6dfc, 0x53380d13,
        0x650a7354, 0x766a0abb, 0x81c2c92e, 0x92722c85,
        0xa2bfe8a1, 0xa81a664b, 0xc24b8b70, 0xc76c51a3,
        0xd192e819, 0xd6990624, 0xf40e3585, 0x106aa070,
        0x19a4c116, 0x1e376c08, 0x2748774c, 0x34b0bcb5,
        0x391c0cb3, 0x4ed8aa4a, 0x5b9cca4f, 0x682e6ff3,
        0x748f82ee, 0x78a5636f, 0x84c87814, 0x8cc70208,
        0x90befffa, 0xa4506ceb, 0xbef9a3f7, 0xc67178f2,
    ]

    # --- Prétraitement (padding) ---

    longueur_originale = len(message) * 8  # en bits
    message += b'\x80'  # ajout du bit 1

    # Ajout de zéros jusqu'à atteindre 448 bits modulo 512
    while (len(message) * 8) % 512 != 448:
        message += b'\x00'

    # Ajout de la longueur originale sur 64 bits
    message += longueur_originale.to_bytes(8, 'big')

    # --- Traitement par blocs de 512 bits ---

    for debut_bloc in range(0, len(message), 64):
        bloc = message[debut_bloc:debut_bloc + 64]
        W = [0] * 64  # planification du message

        # Les 16 premiers mots proviennent directement du bloc
        for i in range(16):
            W[i] = int.from_bytes(bloc[i*4:(i+1)*4], 'big')

        # Extension des 16 mots en 64
        for i in range(16, 64):
            s0 = (
                rotation_droite(W[i-15], 7)
                ^ rotation_droite(W[i-15], 18)
                ^ (W[i-15] >> 3)
            )
            s1 = (
                rotation_droite(W[i-2], 17)
                ^ rotation_droite(W[i-2], 19)
                ^ (W[i-2] >> 10)
            )
            W[i] = (W[i-16] + s0 + W[i-7] + s1) & 0xFFFFFFFF

        # Initialisation des registres de travail
        a, b, c, d, e, f, g, h = H

        # --- Boucle principale de compression ---
        for i in range(64):
            S1 = (
                rotation_droite(e, 6)
                ^ rotation_droite(e, 11)
                ^ rotation_droite(e, 25)
            )
            choix = (e & f) ^ (~e & g)
            temp1 = (h + S1 + choix + K[i] + W[i]) & 0xFFFFFFFF

            S0 = (
                rotation_droite(a, 2)
                ^ rotation_droite(a, 13)
                ^ rotation_droite(a, 22)
            )
            majorite = (a & b) ^ (a & c) ^ (b & c)
            temp2 = (S0 + majorite) & 0xFFFFFFFF

            h = g
            g = f
            f = e
            e = (d + temp1) & 0xFFFFFFFF
            d = c
            c = b
            b = a
            a = (temp1 + temp2) & 0xFFFFFFFF

        # Ajout du résultat du bloc au hash courant
        H = [
            (x + y) & 0xFFFFFFFF
            for x, y in zip(H, [a, b, c, d, e, f, g, h])
        ]

    # Conversion finale en hexadécimal
    return ''.join(f'{valeur:08x}' for valeur in H)


# Exemple d'utilisation
if __name__ == "__main__":
    print(sha256(b"hello world"))

Une valeur de hash particulière pourrait être par exemple :

2123f2435e1dbe255a323c90e97e38f759fe8946

ce qui correspond à un nombre hexadécimal (en base 16 donc, qui s’exprime avec les dix chiffres 0 à 9, ainsi que les 6 premières lettres de l’alphabet, de a à f) de 40 “chiffres”. Chaque caractère hexadécimal de cette chaîne étant équivalent à 4 bits, nous avons donc un nombre de $40 \times 4 = 160$ bits, qui permet d’exprimer donc $2^{160}$ valeurs possibles.

Faites-vous une idée concrète du fonctionnement d’une fonction de hachage à l’aide de cette applet interactive :

Finalement, une manière de comprendre le rôle que peut jouer une fonction de hachage est en tant qu’une sorte de “signature” : une signature représente une personne ou un document de manière unique, sans aucune ambiguïté possible. Il est également possible de se représenter un hash en tant que pointeur vers quelque chose, ce qui est la métaphore utilisée par git, comme nous le verrons concrètement.

La notion de hachage est utilisée de manière centrale par git, mais il s’agit d’une notion fondamentale en informatique. Elle est particulièrement importante dans le monde de la cryptographie, qui est la science de l’échange et de la manipulation de “secrets”. Elle joue également un rôle fondateur dans des domaines plus récents et émergents, comme les cryptomonnaies (Bitcoin est l’exemple le plus fameux) et de manière plus générale, la notion de chaîne de blocs (blockchain en anglais).

Les fondements de git#

Git est un outil pour la ligne de commande qui utilise un modèle de données particulier pour représenter et manipuler le contenu et l’évolution historique de l’ensemble de fichiers d’un projet de développement logiciel. Nous allons l’étudier tout en l’utilisant concrètement. Il vous est recommandé d’entrer les commandes qui vont suivre dans votre propre ligne de commande au moment de la lecture, afin de rendre plus concrètes les notions que nous verrons.

La première notion importante de git est celle de dépôt (repository en anglais), qui correspond à un répertoire particulier, et qui constitue un projet au sens de git. Ce répertoire peut déjà exister (et contenir des fichiers) ou être créé pour l’occasion et donc être vide. Nous allons donc tout d’abord créer un nouveau répertoire :

$ mkdir mon_premier_depot
$ cd mon_premier_depot
$ ls -al
total 0
drwxr-xr-x@  2 cjauvin  staff    64 Jan 13 16:54 ./
drwxr-x---+ 75 cjauvin  staff  2400 Jan 13 16:54 ../

Notre répertoire n’est pas encore un dépôt git, mais avec cette commande il le devient :

$ git init
Initialized empty Git repository in /Users/cjauvin/mon_premier_depot/.git/

On peut constater que git a ajouté un sous-répertoire spécial dans notre répertoire :

$ ls -al
total 0
drwxr-xr-x@  3 cjauvin  staff    96 Jan 13 16:58 ./
drwxr-x---+ 75 cjauvin  staff  2400 Jan 13 16:54 ../
drwxr-xr-x@  9 cjauvin  staff   288 Jan 13 17:10 .git/

Ce répertoire contient toutes les données dont git aura besoin pour gérer notre dépôt. On peut le voir comme une sorte de base de données aussi, qui est pour le moment vide :

$ ls -al .git
total 24
drwxr-xr-x@  9 cjauvin  staff  288 Jan 13 17:10 ./
drwxr-xr-x@  3 cjauvin  staff   96 Jan 13 16:58 ../
-rw-r--r--@  1 cjauvin  staff  137 Jan 13 16:58 config
-rw-r--r--@  1 cjauvin  staff   73 Jan 13 16:58 description
-rw-r--r--@  1 cjauvin  staff   21 Jan 13 16:58 HEAD
drwxr-xr-x@ 16 cjauvin  staff  512 Jan 13 16:58 hooks/
drwxr-xr-x@  3 cjauvin  staff   96 Jan 13 16:58 info/
drwxr-xr-x@  4 cjauvin  staff  128 Jan 13 16:58 objects/
drwxr-xr-x@  4 cjauvin  staff  128 Jan 13 16:58 refs/

Commençons notre exploration en créant tout d’abord un premier fichier :

$ echo "allo!" >> toto.txt

À ce stade, l’état du fichier est “untracked”, c’est-à-dire qu’il ne fait pas partie du dépôt (même si git a tout de même remarqué sa présence) :

$ git status
On branch main

No commits yet

Untracked files:
  (use "git add <file>..." to include in what will be committed)
        toto.txt

nothing added to commit but untracked files present (use "git add" to track)

On peut ajouter le fichier dans le “staging area” de git, qui constitue une sorte d’espace de travail temporaire, qui sert à accumuler les changement que nous voudrons “committer” plus tard :

$ git add toto.txt

Une fois le fichier ajouté, la même commande permet de constater le changement d’état. Pour le moment, le nouveau fichier est dans le staging area, prêt à être committé :

$ git status
On branch main

No commits yet

Changes to be committed:
  (use "git rm --cached <file>..." to unstage)
        new file:   toto.txt

On est maintenant prêt à faire notre premier commit, qui est simplement l’ajout officiel de ce fichier dans la base de données git :

$ git commit -m "Premier commit"
[main (root-commit) 1359fb1] Premier commit
 1 file changed, 1 insertion(+)
 create mode 100644 toto.txt

Une fois ce premier commit effectué, notre dépôt git est démarré en bonne et due forme, et on peut commencer à l’inspecter en profondeur pour en comprendre le fonctionnement et le modèle de données. Il est important de savoir que les commandes qui vont suivre sont très rarement utilisées dans l’usage quotidien de git (pratiquement jamais en fait). On s’en sert ici simplement en tant qu’outils pédagogiques.

Premier type d’objet fondamental git : le blob#

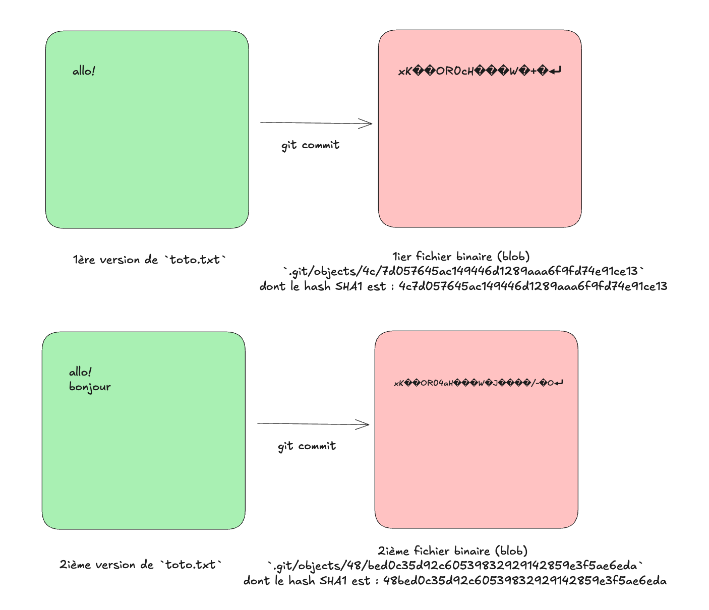
Le modèle de données de Git est constitué de quatre types fondamentaux d’objets. Le premier type est le blob, qui correspond aux données binaires compressées d’un fichier donné (ici toto.txt) :

$ git ls-tree -r HEAD
100644 blob 4c7d057645ac149446d1289aaa6f9fd74e91ce13    toto.txt

Notre premier blob a donc comme identifiant le hash 4c7d057645ac149446d1289aaa6f9fd74e91ce13. Voici comment git calcule le hash du blob, à partir du fichier original qu’on a ajouté :

$ git hash-object toto.txt
4c7d057645ac149446d1289aaa6f9fd74e91ce13

Cette valeur particulière devrait être la même pour vous, dans votre environnement, car elle n’est pas une valeur aléatoire, elle est entièrement déterministe. La seule chose qui pourrait changer la donne serait que votre git soit configuré pour utiliser une autre fonction de hachage que SHA1, ce qui est possible.

Si on entre la valeur allo! dans l’applet interactif ci-haut, on n’obtient pas cette valeur particulière de hash pourtant (essayez-le, avec la fonction SHA1)… pourquoi donc? Parce que git hache en fait un peu plus que simplement le contenu du fichier : il hache la valeur blob <taille>\0<contenu>, où <contenu> correspond dans notre cas à allo!\n (le \n est un caractère spécial pour le retour de chariot, newline en anglais) et la <taille>, en nombre de caractères, est donc 6. Donc si on entre la valeur blob 6\0allo!\n dans l’applet, le même hash que celui calculé par git devrait apparaître.

Ce blob est en fait un fichier, qui est sauvegardé dans la base de données spéciale de git (dans le répertoire caché .git). Le chemin vers ce fichier (de blob) est créé à partir du hash, qui est séparé en deux parties (la première correspondant à son suffixe de deux lettres) :

$ ll .git/objects/
total 0
drwxr-xr-x@ 3 cjauvin  staff    96B Jan 15 12:16 4c/
drwxr-xr-x@ 3 cjauvin  staff    96B Jan 15 12:16 9e/
drwxr-xr-x@ 3 cjauvin  staff    96B Jan 15 12:16 cf/
drwxr-xr-x@ 2 cjauvin  staff    64B Jan 15 12:16 info/
drwxr-xr-x@ 2 cjauvin  staff    64B Jan 15 12:16 pack/
$
$ ll .git/objects/4c
total 8
-r--r--r--@ 1 cjauvin  staff    21B Jan 15 12:16 7d057645ac149446d1289aaa6f9fd74e91ce13

Contrairement à toto.txt, qui contient du texte, le blob n’est pas lisible, car il est constitué de données binaires compressées :

cat .git/objects/4c/7d057645ac149446d1289aaa6f9fd74e91ce13
xK��OR0cH���W�+�⏎

Essayons maintenant de modifier notre fichier texte en y ajoutant une ligne :

$ echo "bonjour" >> toto.txt
$ cat toto.txt
allo!
bonjour

Et vérifions l’effet sur git avec la commande git status :

$ git status
On branch main
Changes not staged for commit:
  (use "git add <file>..." to update what will be committed)
  (use "git restore <file>..." to discard changes in working directory)
        modified:   toto.txt
no changes added to commit (use "git add" and/or "git commit -a")

Pour voir le changement précis que git détecte on peut utiliser git diff :

$ git diff
diff --git a/toto.txt b/toto.txt
index 4c7d057..48bed0c 100644
--- a/toto.txt
+++ b/toto.txt
@@ -1 +1,2 @@
 allo!
+bonjour

Que se passerait-il si on tentait de committer notre changement à ce point?

$ git commit -m "Deuxième commit"
On branch main
Changes not staged for commit:
  (use "git add <file>..." to update what will be committed)
  (use "git restore <file>..." to discard changes in working directory)
        modified:   toto.txt

no changes added to commit (use "git add" and/or "git commit -a")

Il n’y a rien (encore) à committer, car le changement n’a pas été ajouté dans le staging area avec la commande git add, dont on peut tout de suite voir l’effet avec git status :

$ git add toto.txt
$
$ git status
On branch main
Changes to be committed:
  (use "git restore --staged <file>..." to unstage)
        modified:   toto.txt

Voici le modèle mental qu’il faut préférablement avoir des trois “endroits” importants qui sont impliqués dans le pipeline de création d’un commit :

Nous sommes maintenant prêt pour le deuxième commit :

$ git commit -m "Deuxième commit"
[main 34c85ab] Deuxième commit
 1 file changed, 1 insertion(+)
$
$ git status
On branch main
nothing to commit, working tree clean

Examinons ce qui s’est passé au niveau des objets git :

git ls-tree -r HEAD
100644 blob 48bed0c35d92c60539832929142859e3f5ae6eda    toto.txt

On remarque que toto.txt est maintenant associé à ce qui semble être un blob différent, car le hash est différent (48bed0c35d92c60539832929142859e3f5ae6eda alors qu’on avait 4c7d057645ac149446d1289aaa6f9fd74e91ce13 avant). Que s’est-il passé? Un nouveau blob a été créé, correspondant à la nouvelle version du fichier. Si on regarde la liste des objets, on peut voir notre nouveau blob et son contenu :

$ ll .git/objects/
total 0
drwxr-xr-x@ 3 cjauvin  staff    96B Jan 15 14:57 34/
drwxr-xr-x@ 3 cjauvin  staff    96B Jan 15 14:53 38/
drwxr-xr-x@ 3 cjauvin  staff    96B Jan 15 14:39 48/
drwxr-xr-x@ 3 cjauvin  staff    96B Jan 15 12:16 4c/
drwxr-xr-x@ 3 cjauvin  staff    96B Jan 15 14:53 88/
drwxr-xr-x@ 3 cjauvin  staff    96B Jan 15 12:16 9e/
drwxr-xr-x@ 3 cjauvin  staff    96B Jan 15 12:16 cf/
drwxr-xr-x@ 2 cjauvin  staff    64B Jan 15 12:16 info/
drwxr-xr-x@ 2 cjauvin  staff    64B Jan 15 12:16 pack/
$
$ cat .git/objects/48/bed0c35d92c60539832929142859e3f5ae6eda
xK��OR04aH���W�J����/-�O⏎

Mais ce qu’il est fondamental de remarquer et de comprendre, c’est que notre blob précédent (4c7d057645ac149446d1289aaa6f9fd74e91ce13) est toujours là, il n’a pas disparu ! Ceci veut donc dire que tous les stades de transformation d’un fichier sont sauvegardés en tant que fichiers complets et indépendants. Git ne gère donc pas les “différences” entre les fichiers, mais conserve plutôt l’état complet de chaque version (en anglais on parle souvent de “snapshot”, soit l’état précis d’un fichier à un certain point dans une chaîne de changements), de manière à pouvoir “calculer” la différence, au moment où c’est nécessaire. Est-ce que ceci n’entraîne pas un coût supplémentaire par contre, en terme d’espace disque? Si on a un fichier de 100 lignes et qu’on fait 10 commits qui ajoutent chacun 1 ligne, nous aurons au final 10 blobs de plus de 100 lignes (un de 100, un de 101, etc). Il serait plus compact de ne sauvegarder que les différences successives. Pourtant, git choisit de fonctionner avec des snapshots, parce que ça lui permet d’opérer de manière plus rapide et efficace, il s’agit d’un compromis. Les comparaisons et la navigation entre les versions d’un fichier sont donc, avec git, particulièrement efficaces, ce qui a certainement joué un rôle dans son adoption généralisée spectaculaire. Il faut mentionner également qu’il y a un niveau plus “bas” que les blobs, les packfiles, où le contenu des blobs est compressé efficacement (et donc la redondance éliminée), mais comme ce niveau est plus complexe et moins facile d’accès, il ne fera donc pas partie de notre analyse.

Le fait d’avoir un mécanisme comme la fonction de hachage permet à git de rapidement répondre à la question : est-ce qu’un fichier a changé ou non? Si le hash d’un fichier est identique aujourd’hui à ce qu’il était hier, nous avons la certitude, par définition, que le fichier n’a pas changé. Car le moindre changement (ne serait-ce que l’ajout d’une virgule) produit une valeur de hash complètement différente. Par contre, cette différence, au niveau des valeurs du hash, ne disent rien au sujet de ce qui a changé ! Elle dit SEULEMENT que quelque chose a changé. Si git veut savoir exactement ce qui a changé (pour par exemple le fournir à l’utilisateur de la commande git diff), il doit le calculer en temps réel, au moment du besoin. On pourrait penser que ceci est coûteux et inefficace, mais dans les faits ça ne l’est pas, car un algorithme pour déterminer la différence entre deux fichiers textes peut être exécuté très rapidement. Le modèle de données de git est entièrement conçu de manière à optimiser les cas d’usage les plus courants.

Poursuivons notre analyse du modèle de données de git en nous demandant ensuite : qu’est-ce qu’un commit, au juste? Jusqu’à maintenant, nous avons créé deux commits, en séquence :

$ git log
commit 34c85abbbbee1c21c34da2b5ed126cb888fcb498 (HEAD -> main)
Author: Christian Jauvin <cjauvin@gmail.com>
Date:   Thu Jan 15 14:57:15 2026 -0500

    Deuxième commit

commit 9e6072c8df904f021474a6173cc1b17b2908c0f1
Author: Christian Jauvin <cjauvin@gmail.com>
Date:   Thu Jan 15 12:16:21 2026 -0500

    Premier commit

Le premier commit est associé au hash 9e6072c8df904f021474a6173cc1b17b2908c0f1. On peut utiliser git cat-file pour décrire le contenu de ce commit :

$ git cat-file -p 9e6072c8df904f021474a6173cc1b17b2908c0f1
tree cff192ac57ced2fea4977bcf9dcc6c3590af9cbd
author Christian Jauvin <cjauvin@gmail.com> 1768497381 -0500
committer Christian Jauvin <cjauvin@gmail.com> 1768497381 -0500

Premier commit

Deuxième type d’objet git fondamental : le tree#

On voit que le commit contient un “tree” (un arbre), qui est le deuxième type fondamental d’objet dans le modèle de données de git que nous voyons, après le blob. Si un blob est un fichier, alors le tree est un répertoire (une arborescence récursive de fichiers). Si on inspecte notre tree avec git cat-file, on constate qu’il ne contient qu’un seul blob, celui qui correspond à notre fichier toto.txt :

$ git cat-file -p cff192ac57ced2fea4977bcf9dcc6c3590af9cbd
100644 blob 4c7d057645ac149446d1289aaa6f9fd74e91ce13    toto.txt

Pour se faire une meilleure idée du fonctionnement des trees, complexifions un peu la structure de notre projet en ajoutant des fichiers et des répertoires :

$ mkdir src
$ touch src/app.js
$ mkdir src/components
$ touch src/components/menu.js

La commande git add effectuée sur un répertoire ajoute récursivement au staging area tous les fichiers se trouvant à n’importe quel niveau sous le répertoire, d’un coup :

$ git add src
$
$ git status
On branch main
Changes to be committed:
  (use "git restore --staged <file>..." to unstage)
        new file:   src/app.js
        new file:   src/components/menu.js

On peut maintenant faire notre troisième commit :

$ git commit -m "Troisième commit"
[main 2e6fdee] Troisième commit
 2 files changed, 0 insertions(+), 0 deletions(-)
 create mode 100644 src/app.js
 create mode 100644 src/components/menu.js

On peut récupérer le hash de notre troisième et dernier commit en faisant :

$ git log -1
commit 2e6fdee379fbe0d258b2d5f04e7cdd0b4d5cbccb (HEAD -> main)
Author: Christian Jauvin <cjauvin@gmail.com>
Date:   Thu Jan 15 19:05:29 2026 -0500

    Troisième commit

Inspectons tout d’abord ce commit :

$ git cat-file -p 2e6fdee379fbe0d258b2d5f04e7cdd0b4d5cbccb
tree fb1722eff4b73668ddec99b3452d692b1e4aa9ba
parent 34c85abbbbee1c21c34da2b5ed126cb888fcb498
author Christian Jauvin <cjauvin@gmail.com> 1768521929 -0500
committer Christian Jauvin <cjauvin@gmail.com> 1768521929 -0500

Troisième commit

Inspectons ensuite son tree (dont le hash est spécifié à la première ligne) :

$ git ls-tree -r -t fb1722eff4b73668ddec99b3452d692b1e4aa9ba
040000 tree 6edfc5b49bc2a7de3402cd734abfee5c4a0c42bd    src
100644 blob e69de29bb2d1d6434b8b29ae775ad8c2e48c5391    src/app.js
040000 tree e0408d67c1864db2c5bfae47d89933d6c714b810    src/components
100644 blob e69de29bb2d1d6434b8b29ae775ad8c2e48c5391    src/components/menu.js
100644 blob 48bed0c35d92c60539832929142859e3f5ae6eda    toto.txt

On constate la nature récursive du tree, qui est lui-même composé de blobs et de sous-trees.

Il faut comprendre que les trees sont des “objets” git au même sens que les blobs (seulement d’un type différent), et qu’ils sont stockés sous la forme de fichiers binaires, au même endroit que les blobs :

$ ll .git/objects/
total 0
drwxr-xr-x@ 3 cjauvin  staff    96B Jan 15 19:05 2e/
drwxr-xr-x@ 3 cjauvin  staff    96B Jan 15 14:57 34/
drwxr-xr-x@ 3 cjauvin  staff    96B Jan 15 14:53 38/
drwxr-xr-x@ 3 cjauvin  staff    96B Jan 16 15:40 3d/
drwxr-xr-x@ 3 cjauvin  staff    96B Jan 15 14:39 48/
drwxr-xr-x@ 3 cjauvin  staff    96B Jan 15 12:16 4c/
drwxr-xr-x@ 3 cjauvin  staff    96B Jan 16 15:40 4d/
drwxr-xr-x@ 3 cjauvin  staff    96B Jan 16 15:40 69/
drwxr-xr-x@ 3 cjauvin  staff    96B Jan 15 19:05 6e/
drwxr-xr-x@ 3 cjauvin  staff    96B Jan 16 15:37 76/
drwxr-xr-x@ 3 cjauvin  staff    96B Jan 16 15:37 82/
drwxr-xr-x@ 4 cjauvin  staff   128B Jan 16 15:37 88/
drwxr-xr-x@ 3 cjauvin  staff    96B Jan 15 12:16 9e/
drwxr-xr-x@ 3 cjauvin  staff    96B Jan 16 15:37 c7/
drwxr-xr-x@ 3 cjauvin  staff    96B Jan 15 12:16 cf/
drwxr-xr-x@ 3 cjauvin  staff    96B Jan 15 19:05 e0/
drwxr-xr-x@ 3 cjauvin  staff    96B Jan 15 19:02 e6/
drwxr-xr-x@ 3 cjauvin  staff    96B Jan 16 15:37 e7/
drwxr-xr-x@ 3 cjauvin  staff    96B Jan 15 19:05 fb/
drwxr-xr-x@ 2 cjauvin  staff    64B Jan 15 12:16 info/
drwxr-xr-x@ 2 cjauvin  staff    64B Jan 15 12:16 pack/

Les objets git sont organisés sur le disque en fonction du préfixe de deux chiffres de leur hash.

Le diagramme qui suit introduit une idée importante à comprendre avec git : si cela n’introduit pas d’ambiguïté, on peut référer à un hash (qui est une valeur très longue et difficile à lire ou manipuler) avec seulement son préfixe, soit une valeur plus courte. On peut ainsi faire référence à fb1722eff4b73668ddec99b3452d692b1e4aa9ba avec son préfixe plus court des 6 premiers chiffres, soit fb1722, car il n’y a aucun autre objet, dans notre dépôt git, qui a ce même préfixe (si c’était le cas, git produirait un message d’erreur pour s’en plaindre). Ce préfixe peut être d’une longueur autre que 6, mais on préfère en général une longueur qui maximise la lisibilité, selon le contexte. Il est à noter que ce système de préfixe simplifié fonctionne également avec tous les outils git de la ligne de commande.

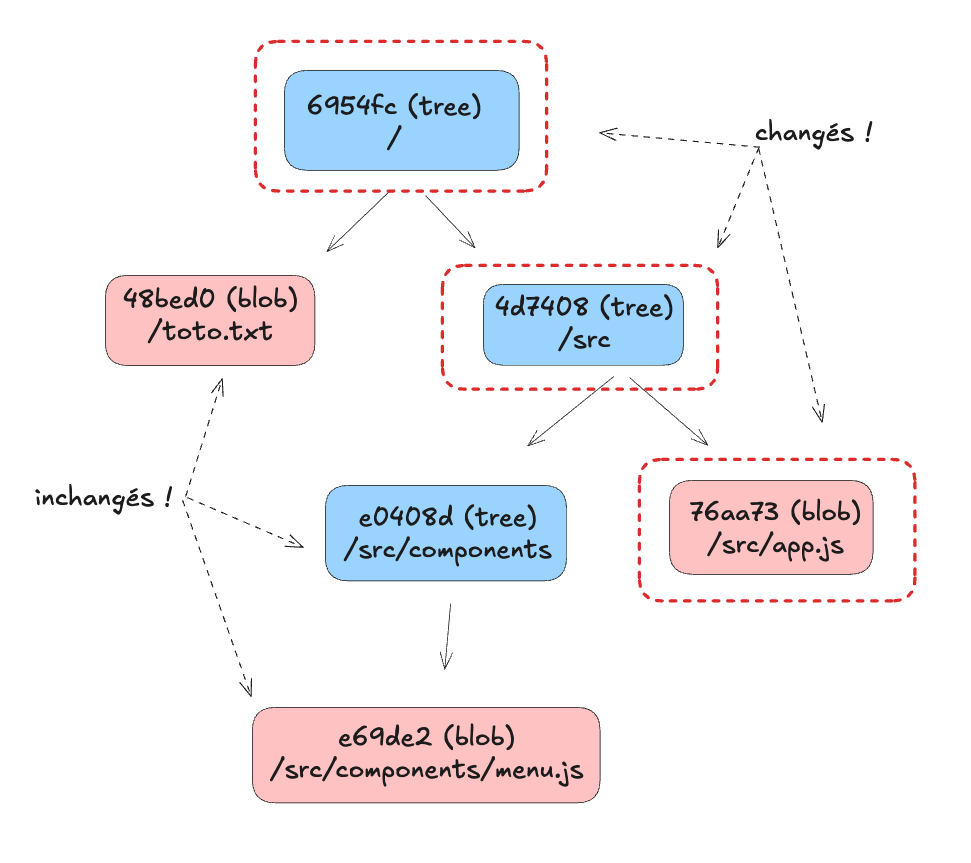
La notion d’arbre git permet d’introduire une notion importante, fondamentale à git : l’arbre de Merkle. Un arbre de Merkle est un type d’arbre particulier où chaque noeud a un hash qui est fonction de (qui inclut, ou prend en considération, donc) tout ce qui est “dessous”. Si on change un élément de l’arbre (un blob par exemple) alors l’effet est que les hash de tous les éléments “au-dessus” (les ancêtres) vont devoir changer aussi (car leur valeur dépend de tout ce qu’ils ont sous eux). Examinons un exemple concret pour s’en convaincre, modifions tout d’abord un fichier au milieu de notre arborescence. Profitons-en pour apprendre que l’ajout de -a à la commande git commit (en plus de -m qu’on avait déjà, pour faire donc -am) permet de sauter l’étape d’ajouter le changement au staging area (git add) quand on veut aller un peu plus rapidement :

$ echo "alert('allo!')" >> src/app.js
$
$ git commit -am "Quatrième commit"
[main 3dd71fb] Quatrième commit
 1 file changed, 1 insertion(+)

L’arbre de Merkle est aussi la structure de données au coeur des cryptomonnaies et de la chaîne de blocs, comme mentionné dans la section sur le hachage ci-dessus. Git et les cryptomonnaies constituent deux exemples fameux et extrêmement influents de cette technologie.

Notons tout d’abord le hash du commit qu’on vient de produire :

$ git log -1
commit 3dd71fb4950c1be35ec335cd0ac40f3b5807303b (HEAD -> main)
Author: Christian Jauvin <cjauvin@gmail.com>
Date:   Fri Jan 16 15:40:53 2026 -0500

    Quatrième commit

Examinons ensuite le commit et son tree, et notons qu’on peut utiliser son préfixe court de 4 chiffres (3dd7) car il n’est pas ambigu :

$ git cat-file -p 3dd7
tree 6954fc566d4abe842409c9265ca5bb94044af1c4
parent 2e6fdee379fbe0d258b2d5f04e7cdd0b4d5cbccb
author Christian Jauvin <cjauvin@gmail.com> 1768596053 -0500
committer Christian Jauvin <cjauvin@gmail.com> 1768596053 -0500

Quatrième commit
$
$ git ls-tree -r -t 6954
040000 tree 4d74086f34491859490bd4a3695876e23798b8f0    src
100644 blob 76aa73d7349a507efaf3206cd21428d4452eae9e    src/app.js
040000 tree e0408d67c1864db2c5bfae47d89933d6c714b810    src/components
100644 blob e69de29bb2d1d6434b8b29ae775ad8c2e48c5391    src/components/menu.js
100644 blob 48bed0c35d92c60539832929142859e3f5ae6eda    toto.txt

On peut constater le fait intéressant que seuls les arbres 6954fc et 4d74086 ont changé, parce qu’ils sont les ancêtres du blob 76aa73, que notre commit a changé. On constate donc clairement qu’un arbre git est un arbre de Merkle au sens classique.

Troisième type d’objet git fondamental : le commit#

Tournons maintenant notre attention vers les commits, qui sont le troisième type d’objet git fondamental.

Chaque fois qu’un commit est créé (avec la commande git commit), un nouvel objet (de type commit) est ajouté à la base de données de git.

Examinons encore une fois notre commit le plus récent :

$ git cat-file -p 3dd7
tree 6954fc566d4abe842409c9265ca5bb94044af1c4
parent 2e6fdee379fbe0d258b2d5f04e7cdd0b4d5cbccb
author Christian Jauvin <cjauvin@gmail.com> 1768596053 -0500
committer Christian Jauvin <cjauvin@gmail.com> 1768596053 -0500

Quatrième commit

Un commit a tout d’abord un hash (comme tous les objets git) : 3dd71fb4950c1be35ec335cd0ac40f3b5807303b, ou encore 3dd7, son préfixe équivalent, plus facile à manipuler. On constate ensuite que le commit contient trois choses :

  1. Un pointeur (identifiant, sous la forme d’un hash), 6954, vers un arbre qui représente (de manière récursive) les fichiers du dépôt dans un état particulier, un moment dans le temps.

  2. Un pointeur (c-à-d un hash) vers le commit parent (le commit qui a précédé ce commit particulier, soit 2e6f). Nous verrons qu’il est possible pour un commit d’avoir plusieurs parents, dans certaines circonstances.

  3. Des métadonnées diverses, comme la date et l’heure de création du commit, l’adresse de courriel du committeur, etc.

La présence du pointeur vers un commit parent suggère un concept fondamental avec git : les commits forment une chaîne :

Chaque commit a donc un hash qui “pointe” vers son commit prédécesseur (nous verrons plus loin qu’il est possible pour un commit d’avoir plus d’un parent, et en quoi c’est utile), pour former une chaîne.

Jusqu’ici, git ne nous permet que d’évoluer de manière linéaire, étant donné que n’avons qu’une chaîne de commits. Pourtant, le développement logiciel, surtout s’il est effectué par une équipe, est tout sauf linéaire. Des embranchements peuvent être nécessaires dans le processus d’évolution du code source. Pour illustrer cela, imaginons que les 4 commits que nous avons jusqu’à maintenant correspondent à la version 1 (v1) d’une application qu’on a mise en ligne, et qui est utilisée par le grand public. Mais étant donné qu’on perd rarement du temps en développement logiciel, le travail a déjà commencé pour concevoir la version 2 du même logiciel (qu’on prévoit mettre en ligne plus tard). Deux commits ont donc été ajoutés à notre chaîne, qui constituent le début du travail sur la version 2. Notez qu’à partir d’ici, nous allons utiliser des noms de commit plus simples pour les diagrammes, donc le commit C1 va correspondre 9e60, C2 à 34c8, et ainsi de suite. Nos deux nouveaux commits pour la version 2 de l’application seraient donc C5 et C6

Maintenant imaginons ce qui se passerait si un bogue était découvert dans la version 1, présentement en ligne (et qui correspond au commit C4 (3dd7) dans notre exemple) :

Le problème est donc que la chaîne de commits est déjà rendue plus loin, au deuxième commit de la version 2, soit le commit C6 ! Il faudrait produire un commit C7, qui serait une correction de C4, mais qui n’inclurait pas les changements introduits par la version 2 (C5 et C6). Comment serait-il possible de résoudre un tel problème. Arrêtez-vous un instant pour y réfléchir si vous le désirez, avant de prendre connaissance de la réponse, car il s’agit d’un problème fondamental et intéressant !

La branche#

La façon dont git permet de résoudre ce problème est à l’aide d’une branche :

Donc au moment où le travail sur la version 1 est complété (au commit C4 donc), on doit créer une nouvelle branche (nommée v2), pour le travail qui doit être effectué sur la nouvelle version 2. De cette manière, quand un problème survient avec la version 1, il sera toujours possible de le résoudre en ajoutant simplement un commit (C7) à la branche main, correspondant à la version 1.

Il est souvent dit que créer une branche est sans contredit une des opérations les plus simples et les moins coûteuses de git :

$ git branch v2

En comparaison, les systèmes de versioning plus anciens que git faisaient en sorte que cette opération était beaucoup plus coûteuse et complexe. La raison qui fait en sorte que la branche est si simple, avec git, est le fait qu’elle est techniquement extrêmement simple : ce n’est même pas un “objet fondamental” au sens où le blob, le tree et le commit le sont.. il s’agit plutôt simplement d’un fichier qui “pointe” vers le hash d’un commit particulier :

$ cat .git/refs/heads/v2
3dd71fb4950c1be35ec335cd0ac40f3b5807303b

On voit ici que le fichier .git/refs/heads/v2, dont le nom correspond à notre nouvelle branche v2, contient simplement le commit 3dd7 (ou encore, C4, dans nos diagrammes, pour simplifier), qui est l’endroit de départ (ou l’embranchement) pour notre nouvelle branche.

Mais si une branche est si simple, qu’elle n’est qu’une étiquette qui pointe vers un commit, comment peut-elle fonctionner? Nous sommes présentement dans l’état suivant :

Si nous ajoutons un nouveau commit dans cet état, comment git fera pour savoir dans quelle branche l’ajouter? Nous devons donc introduire un nouveau concept : HEAD, qui est un fichier qui “pointe” vers la branche active, celle dont nous voulons nous servir :

$ cat .git/HEAD
ref: refs/heads/main

Voici donc la représentation réelle de notre état actuel :

Git manipule donc deux types de pointeur :

  1. Un pointeur vers un commit (soit une branche)
  2. Un pointeur vers une branche (soit HEAD)

Si on utilise cette commande :

$ git branch
* main
  v2

git nous dit que la branche courante est toujours main (qui est la branche par défaut, créée au moment de la création du dépôt), avec la petite étoile (*). Si nous ajoutions un commit à ce moment-ci, il serait donc dans la branche main. Mais comme nous voulons maintenant travailler dans la branche v2, nous devons utiliser cette nouvelle commande :

$ git switch v2
Switched to branch 'v2'
$
$ git branch
  main
* v2

pour nous retrouver maintenant dans cet état (avec lequel le pointeur HEAD pointe simplement vers la nouvelle branche v2) :

Continuons donc notre expérience de pensée, et imaginons que nous sommes en train de travailler dans le contexte de la version 2, et que nous ajoutons deux nouveaux commits (C5 et C6 dans notre notation simplifiée pour les diagrammes) :

$ echo "aa" >> toto.txt
$ git commit -am "Cinquième commit (premier de v2)"
[v2 b1d097c] Cinquième commit (premier de v2)
 1 file changed, 1 insertion(+)
$
$ echo "bb" >> toto.txt
$
$ git commit -am "Sixième commit (deuxième de v2)"
[v2 daa06a6] Sixième commit (deuxième de v2)
 1 file changed, 1 insertion(+)

Notre dépôt est maintenant comme ceci :

Notez que la structure du diagramme pourrait aisément suggérer que nous sommes toujours dans une structure linéaire (une chaîne), et on pourrait se demander : en quoi est-ce différent du modèle précédent, à une seule branche? La clé est d’avoir le bon modèle mental : une branche n’est qu’un pointeur ! Et notre diagramme montre que nous avons deux pointeurs, donc deux branches : main et v2. Les commits C1 à C4 sont communs aux deux branches, et les commits C5 et C6 appartiennent seulement à la branche v2. Et comme HEAD montre (pointe) que nous nous trouvons sur la branche v2, tout nouveau commit s’y retrouverait également.

Si on reprend le cours de notre expérience de pensée, on arrive au moment où un bogue serait découvert avec la version 1 ! Que peut-on faire, avec la solution? Si on ne fait qu’ajouter un commit (pour la solution), elle se retrouvera à suivre C6 dans la branche v2, ce qui n’est pas ce que l’on veut (car la version 1 n’inclut pas encore les nouveautés de la version 2). La solution est donc de changer tout d’abord de branche :

$ git switch main
Switched to branch 'main'
$
$ git branch
* main
  v2

ce qui ne fait que déplacer le pointeur HEAD vers la branche main, là où se trouve notre fameux bogue :

Nous sommes donc maintenant en position de fournir la solution à notre bogue, et de faire en sorte qu’elle se retrouve à l’endroit logique là où elle devrait être :

$ echo "solution" >> toto.txt
$
$ git commit -am "Septième commit (bugfix v1)"
[main f229f82] Septième commit (bugfix v1)
 1 file changed, 1 insertion(+)

Et avec ceci, nous nous retrouvons donc dans la situation suivante :

qui correspond exactement à la configuration souhaitée que nous avons décrite plus haut (prenez le temps de vous en convaincre, car c’est important).

Le merge (de deux branches)#

Poursuivons notre scénario imaginé : une fois le bogue dans la version 1 corrigé, il se trouve que la version 2 est maintenant prête, et nous aimerions la mettre en ligne, pour que les utilisateurs puissent l’utiliser. Ceci veut donc dire que nous aimerions que le travail effectué dans les commits C5 et C6, de la branche v2, soit intégré à la version 1, dont l’état le plus récent se trouve dans notre commit actuel, C7. La commande pour faire cela est git merge :

$ git merge v2
Auto-merging toto.txt
CONFLICT (content): Merge conflict in toto.txt
Automatic merge failed; fix conflicts and then commit the result.

Que s’est-il passé? Il semble y avoir un problème ! Le merge a causé un “conflit”, une incohérence entre la version du fichier toto.txt de la branche v2, et celle de la branche main. Git nous informe qu’il n’a pas pu résoudre lui-même ce conflit (très souvent il est en mesure de le faire, mais pas cette fois) et que nous devons donc intervenir manuellement, avant de pouvoir poursuivre. La commande git diff permet de mieux comprendre le problème :

diff --cc toto.txt
index 650d061,d521aa0..0000000
--- a/toto.txt
+++ b/toto.txt
@@@ -1,3 -1,4 +1,8 @@@
  allo!
  bonjour
++<<<<<<< HEAD
 +solution
++=======
+ aa
+ bb
++>>>>>>> v2

La syntaxe de cette sortie n’est pas si évidente, mais en gros, ce qui se trouve entre <<<<<<< HEAD et ======= correspond à une version (de la branche main), et ce qui se trouve entre ======= et >>>>>>> à l’autre version (de la branche v2). Ces deux parties sont en contradiction, dans le sens qu’elles occupent le même endroit dans le fichier, et git ne sait pas comment choisir. Il faut donc éditer le fichier nous-même, et décider ce qu’on veut garder.

Dans ce cas particulier, éditez le fichier (vous pouvez par exemple utiliser les éditeurs vim ou nano, sur la ligne de commande) pour qu’il ait l’air de ceci :

$ cat toto.txt
allo!
bonjour
solution
aa
bb

Une fois le fichier modifié, git nous informe très clairement de la situation :

$ git status
On branch main
All conflicts fixed but you are still merging.
  (use "git commit" to conclude merge)

Changes to be committed:
        modified:   toto.txt

Il faut donc ajouter le fichier dont on a résolu les conflits, et ensuite on peut faire notre commit, ce qui complétera le merge :

$ git add toto.txt
$
$ git commit -m "Huitième commit (merge)"
[main 55f1243] Huitième commit (merge)

Si on utilise maintenant la commande git log, la totalité de l’évolution de la branche main (incluant son passage temporaire dans la branche v2) devient claire :

$ git log
commit 55f1243bb2bd319d2bfefc8e9040dba986456285 (HEAD -> main)
Merge: f229f82 daa06a6
Author: Christian Jauvin <cjauvin@gmail.com>
Date:   Wed Jan 21 09:40:53 2026 -0500

    Huitième commit (merge)

commit f229f82b53ca118d69daa1cccbbe7a296da87758
Author: Christian Jauvin <cjauvin@gmail.com>
Date:   Tue Jan 20 11:15:54 2026 -0500

    Septième commit (bugfix v1)

commit daa06a6ceb25c2d008b491b1faba20ce4f5b16d5 (v2)
Author: Christian Jauvin <cjauvin@gmail.com>
Date:   Tue Jan 20 10:45:38 2026 -0500

    Sixième commit (deuxième de v2)

commit b1d097c40b6b69dc342cdac2bb09c11bbe853fc0
Author: Christian Jauvin <cjauvin@gmail.com>
Date:   Tue Jan 20 10:45:19 2026 -0500

    Cinquième commit (premier de v2)

commit 3dd71fb4950c1be35ec335cd0ac40f3b5807303b
Author: Christian Jauvin <cjauvin@gmail.com>
Date:   Fri Jan 16 15:40:53 2026 -0500

    Quatrième commit

commit 2e6fdee379fbe0d258b2d5f04e7cdd0b4d5cbccb
Author: Christian Jauvin <cjauvin@gmail.com>
Date:   Thu Jan 15 19:05:29 2026 -0500

    Troisième commit

commit 34c85abbbbee1c21c34da2b5ed126cb888fcb498
Author: Christian Jauvin <cjauvin@gmail.com>
Date:   Thu Jan 15 14:57:15 2026 -0500

    Deuxième commit

commit 9e6072c8df904f021474a6173cc1b17b2908c0f1
Author: Christian Jauvin <cjauvin@gmail.com>
Date:   Thu Jan 15 12:16:21 2026 -0500

    Premier commit

Si on examine plus attentivement notre dernier commit (C8 dans le diagramme), on constate un détail intéressant :

$ git cat-file -p 55f1
tree d9b5afa4d6f37608b115b489fbca9ac5eaa4b67b
parent f229f82b53ca118d69daa1cccbbe7a296da87758
parent daa06a6ceb25c2d008b491b1faba20ce4f5b16d5
author Christian Jauvin <cjauvin@gmail.com> 1769006453 -0500
committer Christian Jauvin <cjauvin@gmail.com> 1769006453 -0500

Huitième commit (merge)

Ce commit a donc deux pointeurs parents (C6 et C7) ! Ceci est dû au fait qu’il est un commit de merge. Sur le diagramme, ceci correspond au fait que deux flèches partent de C8, au lieu d’une seule, comme les autres commits.

Quatrième type d’objet git fondamental : le tag#

Le dernier type d’objet fondamental de git est le tag (étiquette). Un tag ressemble à une branche en ce sens qu’il pointe vers un commit particulier, mais contrairement à une branche, il est immuable : il ne se déplace pas quand de nouveaux commits sont ajoutés. Un tag sert à marquer un moment précis dans l’historique d’un projet, typiquement une version publiée.

Dans le contexte de notre scénario, il aurait été judicieux de marquer le commit C4 comme étant la version 1.0 de notre application, au moment où elle a été mise en ligne :

$ git tag v1.0 3dd7

On peut vérifier que le tag existe et pointe bien vers le bon commit :

$ git tag
v1.0
$
$ git show v1.0
commit 3dd71fb4950c1be35ec335cd0ac40f3b5807303b
[...]

Comme une branche, un tag est techniquement très simple : c’est un fichier dans le répertoire .git/refs/tags/ qui contient le hash du commit ciblé :

$ cat .git/refs/tags/v1.0
3dd71fb4950c1be35ec335cd0ac40f3b5807303b

Git distingue en fait deux types de tags. Ce que nous venons de créer est un tag léger (lightweight tag), qui n’est qu’un simple pointeur. Il existe aussi des tags annotés, créés avec l’option -a, qui sont de véritables objets git stockés dans la base de données, avec un message, un auteur et une date, un peu comme un commit :

$ git tag -a v2.0 -m "Version 2.0 : merge de la branche v2"

Les tags annotés sont généralement préférés pour marquer des versions officielles, car ils conservent davantage de contexte sur le moment et la raison du marquage.

Il est utile de savoir que cet aspect structural de l’évolution des commits d’un dépôt git forme un graphe orienté acyclique (ou plus communément un DAG, en anglais). Ceci est une structure intermédiaire entre un arbre (dont les noeuds ne peuvent avoir qu’un seul parent) et un graphe général, où les noeuds peuvent avoir plusieurs parents et plusieurs enfants). Un DAG ne permet donc pas les “circuits”.

Conclusion#

Dans ce chapitre, nous avons exploré les fondements de git : son modèle de données reposant sur quatre types d’objets (blobs, trees, commits et tags), le rôle central du hachage pour garantir l’intégrité de chaque élément, et les mécanismes de branches et de merge qui permettent de gérer des lignes de développement parallèles. Ces concepts forment le socle sur lequel repose l’utilisation quotidienne de git. Nous avons volontairement travaillé ici dans un contexte local, avec un seul développeur. Dans le module 4, nous verrons comment git prend toute sa dimension lorsqu’il est utilisé avec GitHub, dans un contexte de collaboration en équipe.